引言:隨著5G時代的到來,智能終端成為集5G通信、柔性顯示、高端制程芯片等于一體的復雜精密電子產品典型代表。同時,智能終端產品快速迭代、多品種小批量、趨于復雜組成及豐富的功能,也對終端制造生產線提出了更加柔性、數字化、精益與智能化的要求。中興通訊作為“數字經濟的筑路者”,充分發揮自身既懂生產、又懂信息技術的優勢,持續深耕“數字化”與“柔性化”融合的智造解決方案創新實踐,不斷完善工業互聯網平臺建設,搭建具有中興特色的“云管端”生產架構,積極探索創新技術應用與成果轉化,打造基于數字化驅動的數字化終端智能制造工廠,提升生產效率與質量。
一、項目概況
項目背景
中興通訊作為全球領先的ICT綜合通信解決方案提供商,在供應鏈數字化轉型與終端智能工廠建設過程中,也面臨著電子制造行業通用的問題:
1)生產過程中無法做到物料精細化管理、智能終端全生命周期物料可追溯性較差,自動化程度不高,作業精密化不足、大部分工位依賴人工作業,生產效率低,質量不穩定。
2)生產架線效率及云化測試普及率相對較低,5G工業互聯網的潛力開發較少。
3)終端產品更新換代快,需要生產設備具備強大的兼容能力,并能快速實施升級改造。
4)生產過程中各個工位的數據較為分散,形成多個信息孤島,無法將各個工位完全關聯。
5)數字化程度較低,無法實時獲取有效的生產過程數據,并將異常信息自動推送給相應的平臺/人員。
6)工作協同效率低,很多是線下溝通或者依賴孤立的系統,缺少統一的數字化工具和平臺。
如何快速有效的解決上述痛難點問題,即成為企業的重中之重,也是難點所在。
2. 項目簡介
西安中興通訊終端科技有限公司(中興通訊子公司)以數字化轉型為契機,不斷豐富創新技術應用,完善工業互聯網平臺,研發出基于“云管端”的智能制造工廠整體解決方案并在此基礎上進行應用拓展:搭建優化生產測試軟件自動下發云平臺,利用云架構進行參數自動下發,大大提升了架線效率;開發實現了全球物料追溯系統,統一引入物料采購的最小單位唯一碼(即REELID,下文統一用REELID指代最小單位唯一碼),替代原有物料批次碼管理方式,實現單板生產物料與供應商信息及供應商生產批次信息的追溯貫通;開發多維度產線電子運營平臺系統(側重于“云”端實現),該平臺分別從SMT、單板測試、組裝、包裝等幾個維度,從可視到運營,分別針對線體、車間、人力、質量實現生產數據實時運營平臺,實現事管人、預警+消紅點閉環管控機制,推進業務流、信息流融合。
3. 項目目標
1)解決供應鏈數字化轉型中提出的六個問題(具體見項目背景)
2)生產效率提升10%,換線效率提升50%,產品不良率降低20%,對于生產管理自動化工序提升至50%,系統覆蓋數據提升至80%,智能管理流程覆蓋100%.
3)知識產權方面,申請國家發明專利2項,發表高水平論文不少于2篇
二、項目實施概況
1. 項目總體架構和主要內容
1)西安中興通訊終端科技有限公司(中興通訊子公司)依托大數據、信息安全、5G、云計算、物聯網等方面的技術優勢與幾十年電子制造技術沉淀,以數字化轉型為契機,不斷豐富創新技術應用,完善工業互聯網平臺,研發出基于“云管端”的智能制造工廠整體解決方案并建設基于數字化驅動的終端智能制造工廠(如圖1所示)。同時,中興通訊樹立高端制造品牌,構建技術領先、成本領先、質量優異的核心競爭力,逐步實現數字化、智能化、綠色化,節能減排,引領行業高質量發展。

圖1 西安中興通訊終端科技有限公司(中興通訊子公司)終端智能制造整體方案設計模型
在數字化測試及數據傳輸設計方面,西安中興通訊終端科技有限公司通過分布式精準云實現“云隨需生”,通過確定性精準網實現“網隨云動”,輔以5G工業互聯網中多樣化的“管道”確保數據通訊高質高效,打造精準“云管端”生產管控綜合方案,并聯合運營商和行業伙伴廣泛開展商業實踐,加速行業創新。
在私有云架構搭建完成的基礎上,優化生產測試軟件自動下發云平臺,利用云架構進行參數自動下發,大大提升了架線效率。選取了視覺MMI測試系統進行改進,針對原來的每個站位需要花錢買license的工位進行技術改進,最終實現只需要云端一個license認證即可的方案,節省了單個工位購買license的費用。
在技術方案方面,團隊結合云計算技術,重點研究云測試方案以及5G網絡架構下多信息融合邊緣計算、數據分析及系統調度優化等核心技術;另外為了確保生產過程中物料精細化管理、智能終端全生命周期物料可追溯,開發實現了全球物料追溯系統,統一引入物料采購的REELID,替代原有物料批次碼管理方式,實現單板生產物料與供應商信息及供應商生產批次信息的追溯貫通;同時開發多個可視化運營平臺協助管理,保證生產的實時情況反饋無死角,利用大數據、AI、數字孿生等技術,實現生產運營可視與輔助決策,創新建設終端智能制造工廠。
全球物料追溯系統主要功能:
A、實現基于REELID的物料供應鏈管理方式。
從物料采購維度,針對所有供應商,統一物料采購的REELID,替代原有物料批次碼管理方式。
B、實現單板生產物料與供應商信息及供應商生產批次信息的追溯貫通。
完成從多系統之間的物料、供應商、品牌、物料批次以及REELID之間的數據系統接口改造和數據統一。在生產系統中,能夠及時準確獲取物料REELID相關的所有信息,實現基于REELID的生產過程物料防錯和物料數據追溯管理(如圖2所示)。
C、實現單板PCB代碼與所使用的物料的REELID信息的追溯貫通和可視。
在生產過程管理的MES系統中,實現在SMT貼片生產過程的PCB掃碼、物料上料以及生產設備的數據采集和關聯,以及生產過程的物料使用情況追溯可視。


圖2 全流程物料追溯系統整體方案
通過云管端架構的數字化終端智能制造工廠創新實踐,研發落地多維度電子監控運營平臺(如圖3所示),在自身實踐的基礎上,也將成熟方案向行業復制推廣,推動行業數字化轉型。同時基于云平臺的AI知識庫+大模型方案也在開發過程中。

圖3 智能看板系統示意圖
2. 應用場景
如圖4所示,公司內部基于私有云架構搭建了“云管端”的智能制造工廠整體解決方案,使得后續所有應用可以基于云架構部署。

圖4 中興終端制造基于“云管端”的云測試綜合方案設計模型
架線降本提效:
搭建優化生產測試軟件自動下發云平臺,支持多平臺軟件自動下發與自動配置(如圖5所示)。利用云架構進行參數自動下發,大大提升了架線效率。針對原來的每個站位需要花錢買license的工位進行技術改進,最終實現只需要云端一個license認證即可的方案,節省了單個工位購買license的費用。

圖5 云平臺自動下發流程圖
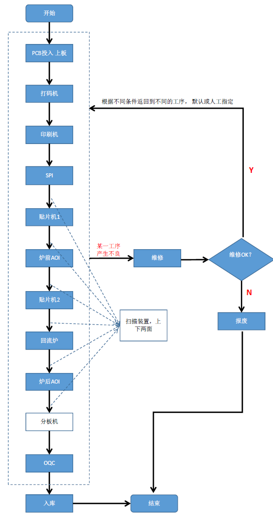
生產及物料管控:
基于云架構,開發引入了物料管理系統(如圖6所示),實現單板生產物料與供應商信息及供應商生產批次信息的追溯貫通,確保生產過程中物料精細化管理、智能終端全生命周期物料可追溯。
關鍵工位的采集數據都與板號關聯,基于設備實時聯機實現產品在制工序全程閉環制程控制、高精度的單板物料追溯、SPI/AOI檢測信息追溯、實現(印刷機、前后AOI、SPI和整SMT段)良率、直通率的統計管理,工位的作業數據、生產報警、故障報警等等。

圖6 產線生產流程圖
實時全方位監控:
開發多個可視化運營平臺(如圖7所示)協助管理,保證生產的實時情況反饋無死角,利用大數據、AI、數字孿生等技術,實現生產運營可視與輔助決策,創新建設終端智能制造工廠。同時基于云平臺的AI知識庫+大模型方案也在開發過程中。

圖7 多維度電子運營平臺成品展示
開發基于本地知識庫的大模型
在云端合并多個知識庫,開發基于langchain架構的本地知識庫大模型(如圖8),并關聯阿里的通義千問大模型,實現了基本FAQ的問答。目前已經上架公司自有的OA系統。員工查找知識更加快捷方便,提高工作效率10%以上。

圖8 基于本地知識庫的大模型運維方案
3、其他亮點
該實踐案例基于業界領先技術的創新應用,已終端智能制造領域落地實施,并獲得了多項榮譽(如圖9所示)。

圖9 近期榮譽
三、下一步實施計劃
1. 試點先行,逐步推廣
完成“云管端”框架下3--5個應用的落地。結合AI新質生產力及大模型應用,不斷挖掘新應用場景,新增5--10個應用落地并推廣到我司其他工廠。
2. 數字化平臺集成,向上下游企業推廣
結合我司的成功應用案例,以數字化工廠云平臺為基礎,以終端智能制造為起點,向上下游企業輻射,實現裝備制造全業務流程、全價值鏈的數字化協同。
3.建立制造裝備制造行業的云數據共享賦能平臺
打造裝備制造產業數據獲取、數據匯聚、數據賦能的工業大數據應用創新平臺;形成裝備制造業智能化升級、服務化轉型、創新性設計的新一代信息技術創新應用共享服務平臺,助力我國裝備制造業技術融合與產業升級。
四、項目創新點和實施效果
1. 項目先進性及創新點
1)創新提出基于“云管端”的生產“云測試”測試方案(架構如圖10所示),將研發中正在推廣的“云測試”方案經過改良運用到生產測試當中,并且可以實現自動化、大規模的測試。“云測試”對于生產測試來說就是實現把數據采集放在客戶端,把數據計算分析放在服務器端,測試結果由服務器端計算出來再傳遞給客戶端。在“云測試”實現的同時,實現了工藝、測試軟件、配置參數通過云端自動下發,節省技術員現場支持及配置的大量工作量,同時提高了產品測試質量。

圖10 生產云測試架構(部分傳輸已經升級為光纖通信方案)
2)創新的開發出基于“云管端”的全球物料追溯系統(如圖11所示)。該平臺實現對激光打碼機、錫膏印刷機、SPI、貼片機、前AOI、回流焊爐、后AOI等工位各項數據采集功能。同時通過單板段導入REELID追溯系統,實現物料端到端可視與追溯。關鍵工位的采集數據都與板號關聯,實現產品在工廠各個工位的生產(包括不良維修操作)履歷查詢及產品中各個物料全方位追溯(包括出廠售后等其生命周期各個環節),所有關鍵追溯全面覆蓋。該平臺為智能工廠實現無紙化工藝、精準物料管控與自動化工藝管理打下基礎,同時大幅提升了產品質量。

圖11 全流程物料管理平臺示意圖
3)創新的基于“云管端”上開發了多維度產線電子運營平臺系統(如圖12所示,側重于“云”端實現)與基于本地知識庫的大模型運維系統。該平臺分別從SMT、單板測試、組裝、包裝等幾個維度,從可視到運營,分別針對線體、車間、人力、質量實現生產數據實時運營平臺,實現事管人、預警+消紅點閉環管控機制,推進業務流、信息流融合。同時,管理者還可以通過運營平臺掌握產線實時生產動態,細化了管理顆粒度,也可以及時組織協調處理產線異常,大幅提升了管理水平,提高了生產效率。基于本地知識庫的大模型運維系統可以實現本地大模型的訓練學習,實現AI運維問答,大幅提升員工解決問題的效率。

圖12 多維度電子運營平臺整體方案架構
2. 實施效果
1)本方案技術成果已在中興通訊西安5G智能工廠、深圳智能工廠成熟落地應用,并向中興通訊五大制造基地批量復制推廣。基于“云管端”的“云測試”生產測試方案技術應用,極大提升了生產測試效率,在“云測試”實現的同時,實現了工藝、測試軟件、配置參數通過云端自動下發,大幅提升測試技術員的架線效率,節省測試技術員1/3。基于全球物料追溯系統的實現,實現單板生產物料與供應商信息及供應商生產批次信息的追溯貫通,解決了生產中各工位的信息孤島問題,同時保證物料可全球追溯,大大提升了產品質量。多維度產線電子運營平臺系統的開發實現了多角度產品生產數據可視化,不論從管理顆粒度還是實時監控要求上都上了一個大臺階。
2)隨著終端智能制造工廠的不斷成熟,西安中興通訊終端科技有限公司將逐步把完善的智能工廠數字化整體解決方案推向市場,服務我國上百家智能制造電子企業。西安中興通訊終端科技有限公司以數字化驅動建設數字化終端智能制造工廠,在傳統智能工廠建設的基礎上,融入了云化、數字化、柔性化的設計理念,在省人提效的同時滿足快速迭代、定制化的需求,極大提升了智能工廠的柔性與可持續能力,同時在知識產權方面申請國家發明專利4項,發表高水平論文4篇。公司終端智能制造各項指標提升如下:生產效率提升12%,換線效率提升95%,產品不良率降低40%,對于生產管理自動化工序提升至85%,系統覆蓋數據提升至95%,智能管理流程覆蓋100%,同時兼容300+機型共線生產。
3)西安中興通訊終端科技有限公司在實施自身數字化轉型升級的同時,也總結了一套可復制推廣的企業數字化轉型方案。部分成果已在外協工廠投入使用,復制移植落地迅速,取得了很好的經濟效益。西安中興通訊終端科技有限公司基于云管端架構的數字化終端智能制造工廠創新實踐,孵化了一批創新應用解決方案,可在工業制造、冶金鋼鐵、礦山、電力、交通等多個行業進行復制推廣,助力行業用戶數字化轉型,打造標桿項目。
項目申報單位:中興通訊股份有限公司
聯系人及聯系方式: 李晨陽 13649279657 li.chenyang@zte.com.cn / yangzi_02@163.com
本報告所載的材料和信息,包括但不限于文本、圖片、數據、觀點、建議,不構成法律建議,也不應替代律師意見。本報告所有材料或內容的知識產權歸工業互聯網產業聯盟所有(注明是引自其他方的內容除外),并受法律保護。如需轉載,需聯系本聯盟并獲得授權許可。未經授權許可,任何人不得將報告的全部或部分內容以發布、轉載、匯編、轉讓、出售等方式使用,不得將報告的全部或部分內容通過網絡方式傳播,不得在任何公開場合使用報告內相關描述及相關數據圖表。違反上述聲明者,本聯盟將追究其相關法律責任。