工業互聯網是數字經濟和實體經濟深度融合的關鍵底座,通過對人、機、物等的全面連接推進工業轉型升級。近年來,黨中央、國務院從全局出發,深刻洞察新一輪科技革命和產業變革趨勢,把握發展機遇、主動應對挑戰,深入實施工業互聯網創新發展戰略,整體建設已實現從夯基壘臺、立柱架梁到全面推進、積厚成勢階段的飛躍,各方面取得顯著成效。
近日,中國信息通信研究院(簡稱“中國信通院”)發布了《中國工業互聯網發展成效評估報告(2024年)》。

報告基于公開渠道和相關業務數據,構建了一套工業互聯網發展成效評價體系,從基礎能力、技術創新、產業發展、應用推廣、發展環境等5個維度,對我國工業互聯網整體發展成效以及各省市工業互聯網特色發展格局展開評價,為政策、行業、企業決策提供參考。由于公開數據有限,本文中的具體評價結果僅供參考,歡迎各方領導專家批評指正,期待進一步交流討論,共同完善工業互聯網發展成效評價體系。
報告核心觀點
1. 全國工業互聯網發展成效指數顯示,我國工業互聯網進入全面推進的快速增長期。基礎能力指數連續三年高速增長,從“規模擴張”向“質量提升、結構優化、功能升級”轉變;技術創新指數穩步提升,新領域創新突破助力“換道超車”;產業發展指數增長提速,產業從舊到新、從小到大、從弱到強邁進;應用推廣指數穩定增長,由“全面探索”轉向“場景推廣、鏈式轉型”;發展環境指數增幅領先,政策、人才、資金等要素保障加速完善。
2. 區域工業互聯網發展成效指數顯示,31個省級行政區各具特色,形成四大發展梯隊。示范引領地區總體領先態勢突出,示范帶動效應顯著;快速崛起地區部分領域實現趕超,中堅力量潛力巨大;后發追趕地區特色標桿已成規模,路徑探索初現成果;孕育起步地區引導政策先行落地,典型場景初步形成。
3. 下一階段,我國工業互聯網進入規模化發展新階段,發展機遇與挑戰并存。應繼續堅定不移推進工業互聯網高質量發展,自上而下傳遞發展工業互聯網的決心和信心,立足于工業互聯網發展現狀和基礎,明確新階段的重點方向和推進思路,針對處于不同發展階段的地區采取不同的發展策略,因地施策、因業施策,在全國范圍統籌協同發展工業互聯網。
報告目錄
一、工業互聯網是推進新型工業化的重要路徑
(一)工業互聯網是賦能制造業數字化轉型的關鍵力量
(二)工業互聯網是保障產業鏈供應鏈穩定的有力手段
(三)工業互聯網是提升產業體系創新能力的高效工具
(四)工業互聯網是推進產業結構優化升級的重要抓手
(五)工業互聯網是推動工業綠色低碳發展的有效方式
二、工業互聯網發展成效指數是反映我國工業互聯網各方面建設水平的綜合評估指標
(一)評估依據
(二)指標體系
(三)指數測算
三、全國工業互聯網發展成效指數顯示,我國工業互聯網進入全面推進的快速增長期
(一)基礎能力指數連續三年高速增長,從“規模擴張”向“質量提升、結構優化、功能升級”轉變
(二)技術創新指數穩步提升,新領域創新突破助力“換道超車”
(三)產業發展指數增長提速,產業從舊到新、從小到大、從弱到強邁進
(四)應用推廣指數穩定增長,由“全面探索”轉向“場景推廣、鏈式轉型”
(五)發展環境指數增幅領先,政策、人才、資金等要素保障加速完善
四、區域工業互聯網發展成效指數顯示,31個省級行政區各具特色,形成四大發展梯隊
(一)示范引領地區:總體領先態勢突出,示范帶動效應顯著
(二)快速崛起地區:部分領域實現趕超,中堅力量潛力巨大
(三)后發追趕地區:特色標桿已成規模,路徑探索初現成果
(四)孕育起步地區:引導政策先行落地,典型場景初步形成
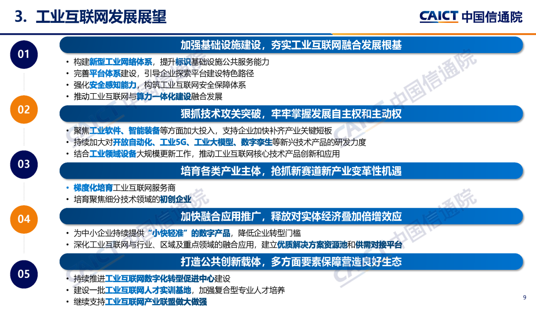
五、工業互聯網發展展望
主要專家簡介

中國信通院信息化與工業化融合研究所工程師
賈金鵬
主要從事工業互聯網、制造業數字化轉型、中小企業數字化轉型等相關領域研究和咨詢工作,支撐工信部以及多項省部級課題研究及頂層設計工作,牽頭和參與多個省市工業互聯網、數字化轉型相關規劃及課題研究,以及大型國企數字化轉型規劃咨詢項目。

中國信通院信息化與工業化融合研究所工程師
萬潔羽
主要從事工業互聯網、制造業數字化轉型方面的研究和咨詢工作,支撐工信部相關領域課題研究工作,深度參與多個省市工業互聯網、數字化轉型相關規劃編制和中小企業數字化轉型診斷評估工作。

中國信通院信息化與工業化融合研究所工程師
李靜茹
主要從事工業互聯網、制造業數字化轉型等相關領域研究和咨詢工作,主要參與大型國企數字化轉型規劃咨詢,以及中小企業數字化轉型診斷評估工作。
更多精彩,敬請閱讀解讀PPT。

1

2

3

4

5

6

7

8

9

10
版權聲明:本報告版權屬于中國信息通信研究院,并受法律保護。轉載、摘編或利用其它方式使用本報告文字或者觀點的,應注明“來源:中國信息通信研究院”。違反上述聲明者,本院將追究其相關法律責任。
撰寫團隊聯系方式:
中國信通院
信息化與工業化融合研究所
賈金鵬
13466779082
jiajinpeng@caict.ac.cn
報告下載鏈接:https://www.caict.ac.cn/kxyj/qwfb/bps/202407/t20240701_485906.htm#/abnormal